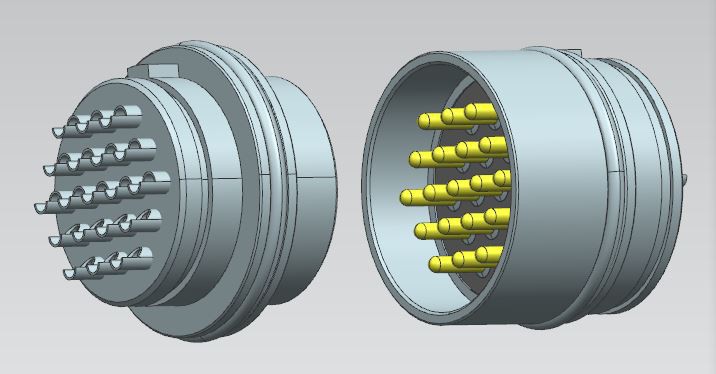
طراحی سه بعدی کانکتور 19 پین برای مشتری
همین هفته گذشته، ما یک تیم ویژه تشکیل دادیم و جلساتی را برای بحث در مورد جنبه های مختلف پروژه شما (فناوری محصول، راه حل ها، فرآیندهای تولید، کنترل کیفیت، توسعه پروژه های مشابه و غیره) برگزار کردیم. چه توسط پین pogo به تنهایی یا به عنوان یک مجموعه کامل از راه حل های اتصال ارائه شود، ما کاملاً قادر به انجام آن هستیم.

طراحی سه بعدی کانکتور 19 پین برای مشتری



دلیل اینکه ما شایستگی داریم این است که مزایای زیر را داریم:
شرکت ما دارای طراحی و توسعه کامل، تولید و فرآوری، آبکاری، مونتاژ، از تبدیل مواد تا پوشش سطح، و همچنین مونتاژ محصول نهایی، تست قابلیت اطمینان و بسته بندی می تواند به طور مستقل تکمیل شود، که می تواند سریعتر و کارآمدتر محصولات را به مشتریان ارائه دهید و چرخه توسعه محصول را تا حد زیادی کوتاه کنید.با تجهیزات ساخت پیشرفته، با شروع از جزئیات تولید، ما به شدت هر فرآیند تولید را کنترل می کنیم.

